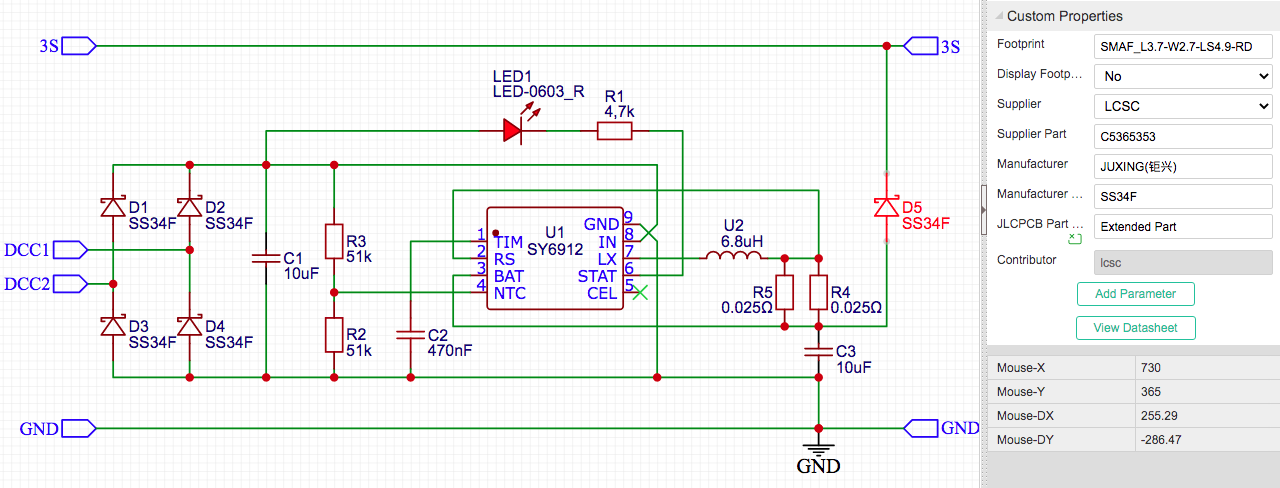
G10 Platine und neue stromführnde Kupplung G10 Platine und neue stromführnde Kupplung G10 Platine und neue stromführnde Kupplung Ssm Wagen stromführnde Kupplung Ssm Wagen stromführnde Kupplung Ssm Wagen stromführnde Kupplung Ssm Wagen stromführnde Kupplung easyEDA G10 Platine 2D oben easyEDA G10 Platine 2D oben easyEDA G10 Platine 3D SY6912 DD23CRTA G10 Platine Pertinax oben G10 Platine Pertinax unten easyEDA Board Cutout neues Drehgestell für Fleischmann Ssm Wagen easyEDA G10 Platine 2D von oben easyEDA G10 Platine 2D von unten easyEDA G10 Platine 3D mit Bestückung easyEDA G10 Platine 2D von oben easyEDA G10 Platine 3D Platz zum Akku easyEDA Datenbankfehler? Schaltplan SY6912 3S Lader und easyEDA Datenbankfehler? easyEDA Datenbankfehler? easyEDA Platine für Fleischmann G10 easyEDA Platine für Fleischmann G10 easyEDA Platine für Fleischmann G10 easyEDA Platine für Fleischmann G10 easyEDA Platine für Fleischmann G10 geteilte Achse H0 mit CFK Röhrchen (200 Ohm Widerstand) schwebende Achshalter für Stromabnahme beim G10 Fleischmann Ladegut Kaplan Turbine als Tarnung für 60W Sauger Kurzkupplungskulisse SSm Kurzkupplungskulisse SSm Kurzkupplungskulisse SSm Kurzkupplungskulisse SSm Kurzkupplungskulisse G10 Kurzkupplungskulisse G10 Kurzkupplungskulisse G10 Kurzkupplungskulisse G10 easyEDA Platine für Fleischmann G10 easyEDA Platine für Fleischmann G10 easyEDA Platine für Fleischmann G10 sketchup G10 Platine 2D von oben sketchup G10 Platine 2D von oben sketchup G10 Platine 2D von oben sketchup G10 Platine 2D von oben sketchup G10 Lötöse für Achsstromabnahme